世界杯投注官网办公室
云府办函〔2017〕133号
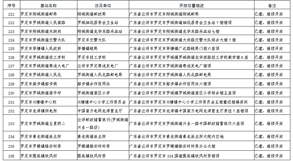
世界杯投注官网办公室关于印发云浮市公共
建筑与设施免费开放支持信息基础设施
建设目录(第一批)的通知
各县(市、区)人民政府,市政府各部门、各直属机构:
《云浮市公共建筑与设施免费开放支持信息基础设施建设目录(第一批)》已经市人民政府同意,现印发给你们,请认真组织实施。实施过程中遇到的问题,请径向市经济和信息化局反映。
世界杯投注官网办公室

















公开方式:主动公开
抄送:市委各部委办,市人大办,市政协办,市纪委办,云浮军分区,市中级法院,市检察院,省驻云浮单位,各人民团体,各新闻单位。
您访问的链接即将离开"世界杯投注官网"门户网站 是否继续?